当前位置: 三亿(中国)一站式服务平台»
三亿官网»
我校师生在辽宁省大学生“中软国际——卓越杯”大数据挑战赛中斩获佳绩!
三亿官网
我校师生在辽宁省大学生“中软国际——卓越杯”大数据挑战赛中斩获佳绩!
来源:人工智能学院(大数据产业学院)
时间:2023-11-20
供稿部门:党委宣传部
点击量:
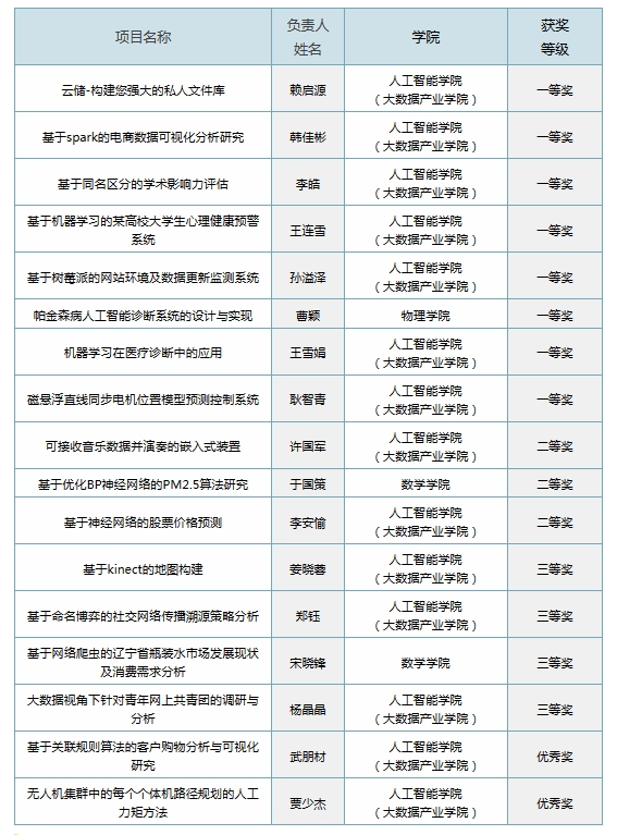
近日,由辽宁省教育厅、辽宁省财政厅主办,我校与大连中软卓越信息技术有限公司联合承办的2023年第二届辽宁省普通高等三亿(中国)一站式服务平台本科大学生“中软国际—卓越杯”大数据挑战赛决赛落下帷幕。我校师生积极参赛,发挥出色,在全省32所参赛高校中荣获佳绩,其中一等奖8项,二等奖4项,三等奖3项,优秀奖2项。人工智能学院申华等8名教师荣获优秀指导教师奖。
2023年辽宁省大学生“中软国际—卓越杯”大数据挑战赛三亿官网获奖名单

2023年辽宁省大学生“中软国际—卓越杯”大数据挑战赛三亿官网优秀指导教师名单


据悉,本次大赛历时近两个月,参赛人员涵盖了全省本科院校计算机科学与技术、智能科学与技术、控制科学与工程、物联网等专业的在校大学生,吸引了省内32所高校,1000+余人次参赛。经过线上大赛初审和线下决赛答辩,最终40件作品获得大赛一等奖、79件作品获得大赛二等奖、98件作品获得大赛三等奖、40件作品获得大赛优秀奖。

本竞赛秉承“追求卓越、开放创新、兴业强国”的精神,赛练结合--以提升我国大数据专业人才的实践能力,倡导科技创新创业服务社会经济发展和人民生活需求;进一步拓展高校大学生科技创新空间,引导和激励高校学生追求卓越,勇于创新,培养学生团队合作意识、创新精神和专业能力,提高大学生的科学修养、开拓视野,提升省内各高校大学生学习大数据知识、技能的兴趣与潜能。


