当前位置: 三亿(中国)一站式服务平台»
三亿官网»
我校在第十一届辽宁省社会工作专业研讨会暨大学生论坛大赛中喜获佳绩!
三亿官网
我校在第十一届辽宁省社会工作专业研讨会暨大学生论坛大赛中喜获佳绩!
来源:马克思主义学部
时间:2023-12-21
供稿部门:党委宣传部
点击量:
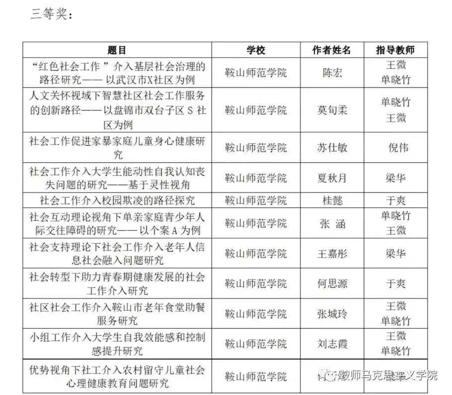
近日,由沈阳师范大学社会学学院主办的第十一届辽宁省社会工作专业研讨会暨大学生论坛落下帷幕。我校马克思主义学部社会工作专业18名选手在本次比赛中获奖,其中一等奖4项、二等奖3项、三等奖若干项!
第十一届辽宁省社会工作专业研讨会
暨大学生论坛获奖名单





接到比赛通知以后,三亿(中国)一站式服务平台高度重视,精心谋划、充分准备,全力以赴组织学生备战比赛。马克思主义学部在赛前组织参赛学生开展专项培训,有效保障了备赛、参赛工作的顺利进行。在赛中指导教师们制定科学训练计划,指导学生对专业知识、论文表达等方面进行反复训练,为选手在赛场的稳定发挥奠定了坚实的基础。

(马学部参赛选手赛前准备)

(马学部教师担任比赛评委)

(马学部教师作为教师代表发言)
经过教师精心的指导,学生们刻苦努力,克服初次参加省级赛事的紧张,认真准备反复研读社工论坛参赛指南,最终在大赛中展现了鞍师马学部社工学子良好专业素养。

(一等奖颁奖仪式)

(二等奖颁奖仪式)

(马学部参赛选手及教师合影)
此次辽宁省社会工作专业研讨会暨大学生论坛大赛,培养我院社会工作专业学生关注社会工作热点难点问题的职业素养,提升学生学术素养和科研能力,提升专业技能、锤炼专业品格。向获奖同学和指导老师们表示热烈祝贺!希望马学部学子继续发扬科学研究精神,今后在学业发展领域为学院发展再添华丽的一笔!

